各员工党支部、团支部:
为深入开展党史学习教育,深刻学习领会十九届六中全会精神,激发员工党员、入党积极分子服务社会的热情,锻炼实践能力,体现社会担当,yl永利集团官网登录决定于2021-2022学年寒假期间,举办“传承红色根脉”党建专项实践活动。
一、活动主题
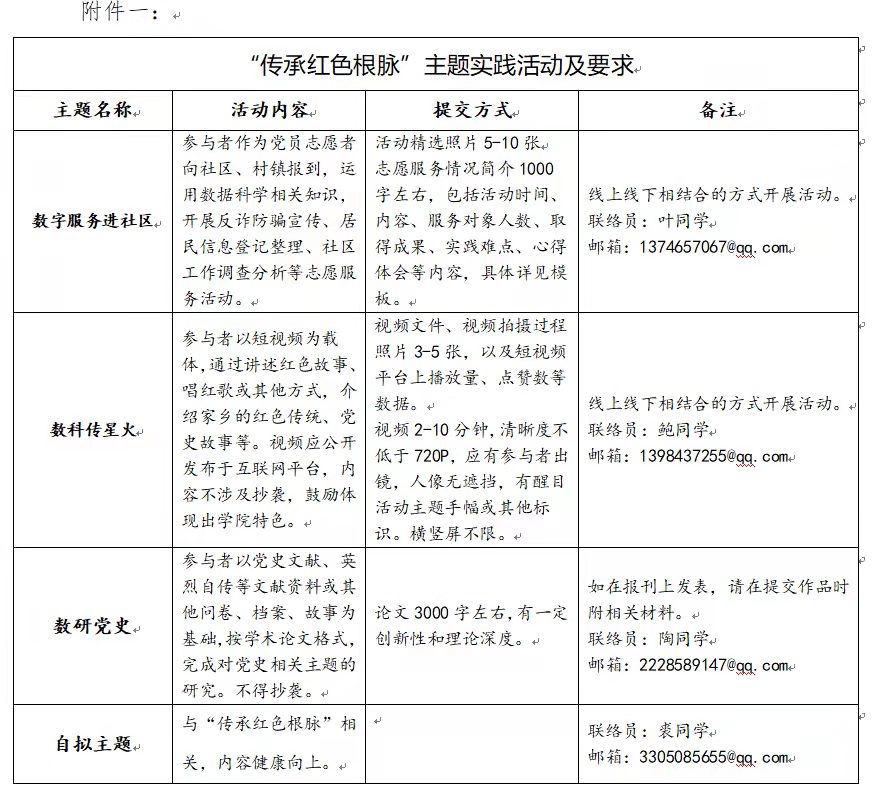
本次活动下设“数字服务进社区”“数科传星火”“数研党史”三个推荐的活动主题,也可以按照实际情况自拟主题,公司党建中心把关审核,参考主题及要求详见附件一。
二、参与对象
公司党员、预备党员和入党积极分子
三、活动流程
(一)报名和组队阶段:2022年1月5日-1月12日
员工党员、入党积极分子扫码进入活动群,更改群昵称为“班级+ 姓名”,参与者可3-5人组队,设队长1名,原则上选择其中一个主题参与实践活动,由队长负责相关信息报送,参与人员请添加二维码。
(二)活动阶段:2022年1月13日-2月20日
因疫情期间,建议线上线下相结合开展相关活动,实践地点如果调整为中高风险地区,活动自行暂停。在浙江省内同学,建议同一区县组队。在浙江省外的同学,建议同一地市组队。如果因实际情况无法线下开展,可以选择线上参与的方式。不建议跨省、跨地市线下开展实践活动。2月20日21:00前,请各队伍将活动成果提交至各主题联络员邮箱。
(三)评选阶段:2022年3月底
公司将根据各队提交的成果情况按主题分别组织评选,各设一二三等奖和优秀奖若干名,获奖情况将纳入综测加分、党员星级评定和入党积极分子量化考核。
四、其他事项
对表现优秀的队伍,公司将给予一定经费补助,请参与者妥善保管活动期间的往返车票、图文制作等费用的票据。
疫情期间,请注意个人防护,不前往中高风险地区,如遇紧急情况请联系当地社区和辅导员老师。
未尽事宜,另行通知。联系人:李老师0571-87557158,蒋老师0571-86735792。
公司党建中心
yl永利集团官网登录团委
2022年1月4日

