• English
  • 学工通知
    当前位置: 首页 >> 员工工作 >> 学工通知 >> 正文
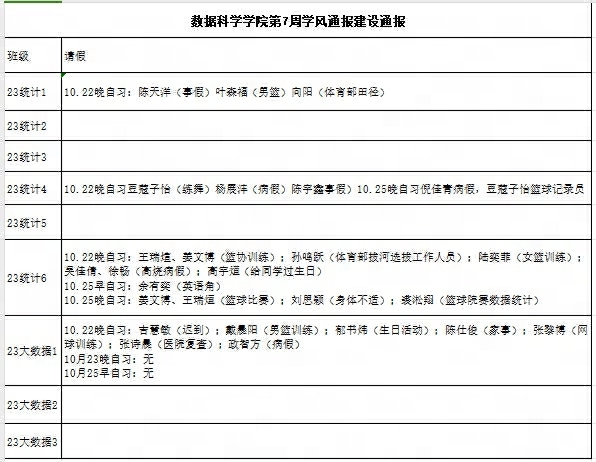
    yl永利集团官网登录第7周学风建设情况通报
    来源:yl永利集团官网登录 日期:2023-11-01 点击量:

    进一步培育优良学风,构建公司学风建设的长效机制,营造良好的学习氛围,推进内涵建设,构建优良院风,公司对所有大一、大二班级统一上的课程及晚自习进行了课前全覆盖点名。现将点名情况做如下通报。



    上一条:yl永利集团官网登录第八周学风建设情况通报 下一条:关于做好2023年国家助学金评审工作的通知

    关闭